初级报名已经吹响了财会圈2023年的备考号角。很多准备考中级经济师的考生们还依然还有疑惑:中级经济师10个分支专业,应该怎么选呢?选哪个比较简单呢?大家都知道,中级经济师考试一共考2门,一个是《经济基础知识》,一个是《专业知识与实务》。经济基础知识不用说是必考科目,不用选择。而专业科目分为工商管理、农业经济、财政税收、金融、保险、运输经济、人力资源管理、旅游经济、建筑与房地产经济、知识产权10个专业。这10个专业大家只需要选择一个考试即可,那么,这10个专业到底哪个最好考呢?到底应该怎么选专业呢?
首先,大家要先明白自己考中级经济师证的目的,是为了评职称?还是为了办理工作居住证或是积分落户,亦或者为了个税抵扣?还是只是拿到证就可以了。如果仅仅只是为了拿证,办理落户或者个税抵扣,对专业无要求,那你就可以报考相对简单的科目进行学习;如果是为了在单位评职称,升职加薪,说明考证是为了工作,那么建议您选择和工作相关的专业来考。
如果大家想要节省备考时间、过关容易点,可以根据自己所学的专业或者工作相关领域选专业,因为在复习时候,你已经有一定的实践认识,这样学习记忆起来比较方便,而且对自己以后的晋升也会有大的帮助。
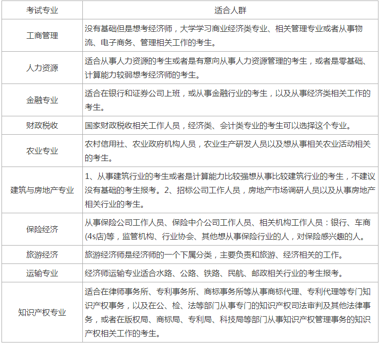
这个理解起来就比较直接,简单来说,就是工作单位需要什么就考什么。有的单位评职称、加薪等需要指定专业,这种情况下,就要选单位需求的专业。如果不太清楚单位具体的要求,可以找单位人事进行咨询。下面还有个专业适合表,赶紧看看哪个专业适合你:
如果前两种情况都不满足,自己单位对专业没要求,也没有学过其中的专业。那么选择一门比较容易过的专业才最重要。
人力专业:每年报考人数很多,几乎没有计算题;但考点比较多,需要记忆的知识点相对比较多。工商专业:不太涉及专业知识,有小量的计算题;规律性比较强,读懂教材,成功率会大很多。
财税专业:紧扣大纲、全面考核;难度适中,渐趋灵活;有60%左右的题目与历年考点相关。金融专业:有相对复杂的算法,适合计算能力略强的考生;考难度不小,尤其是案例分析题,需要理解。知识产权:是新增专业,这个专业符合我国鼓励创新、保护创新的大方针,是很有前景的专业。其他一些专业, 专业性会更相对更强一点。加上工商和人力,每年高分学员相对校对多,没有限制的小伙伴也可适当考虑。
更多报考信息欢迎了解咨询
左老师:19828394191
