2023经济师证书报考指南:关于证书的用途
- 作者:职英学校左老师
- 时间:2023-05-26 16:46
- 浏览:
01 国家政策扶持,证书含金量升值
2020年,人社部发布了《经济专业技术资格规定》及《经济专业技术资格考试实施办法》,从落实经济专业人员职称制度改革任务可知,国家对经济专业技术人才越来越重视,相信各个行业对经济专业技术人才的需求也会不断增强。从市场就业来看,随着国家经济产业结构不断优化,为了适应经济社会发展现状,对各个行业的经济专业人才有了较善评价标准。由此可见,中级经济师资格证书的含金量将不断升值。
02 持证可申领职业技能提升补贴400-2000元
目前,山东、海南、河南、四川、广东等地区人社局推出了《申领职业技能提升补贴》政策,持有包含经济师证书等140项国家职业资格证书,可申领职业技能提升补贴,400-2000元!
技能提升补贴标准根据不同等级职业资格证书或职业技能等级证书确定。职工取得初级(五级)、中级(四级)和高级(三级)职业资格证书或职业技能等级证书的,补贴标准不同,以当地人社局给出的具体补贴标准为准。下面为大家整理了部分省、市职业技能提升补贴申领标准,仅供考生参考:
温馨提示:同一职业(工种)同一等级只能申请并享受一次技能提升补贴,不同等级可分别申请享受技能提升补贴。不同职业(工种)可按等级分别申请享受技能提升补贴。
03 填报专项附加扣除可抵扣个税
根据国家政策,自2019年1月1日起个人所得税增加附加扣除项,取得“经济专业技术资格证书”的专业人员,可以享受扣除福利!取证后,申报时可以选择继续教育下“职业资格继续教育”进行申报扣税,按3600元/年(年度汇算清缴)扣除。
注意:由于该政策自2019年1月1日起开始实行,因此只能是2019年以后取证的考生,才可以享受此项福利。
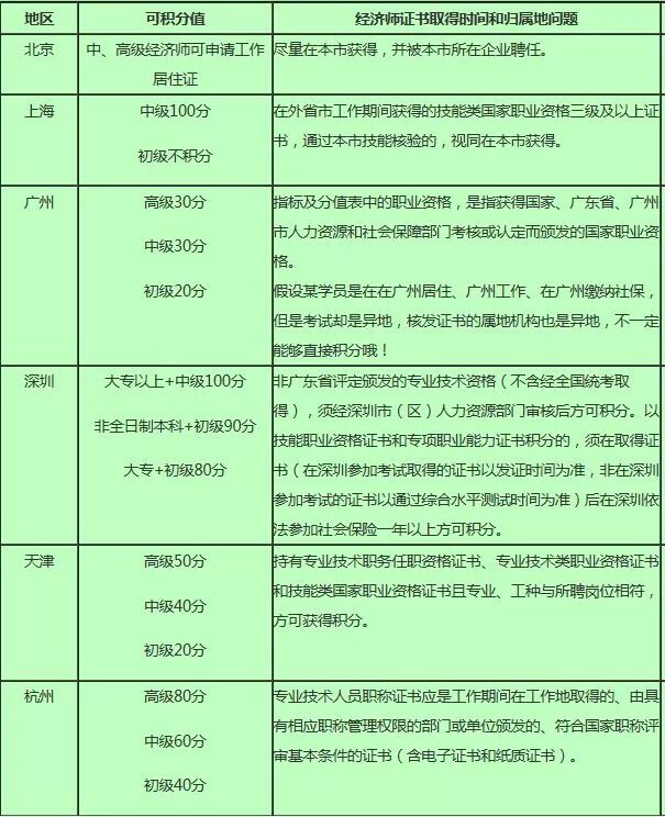
04 评职称 使用经济师比较多的用途是评职称。由于经济专业资格证书是由人事部统一发放,所以企事业单位、高校、银行,甚至包括一些私企都认可此证书并会评定初级、中级、高级经济师职称。 05 大城市积分落户 部分地区通过中级经济师考试,被聘任为中级经济师职称,可以用于办理工作居住证或落户加分,比如深圳、广州等。你可能因此实现加分落户一线城市的梦想。 06 增加退休金 获得中级经济师职称后,有的企事业单位会通过评定职称来决定薪资级别或决定你的职位晋升,这样的话工资就有可能会增加。在职时因职称的获得而加薪,与此同时,养老保险缴费的基数也增加了,这样看来,有中级经济师职称也能够间接地提高你退休后的退休金。 07 考评高级经济师 经济专业中级资格证书是考评高级经济师的前提条件。 08 证书等级可对应事业单位专业技术岗位等级 人社部职称制度改革意见表示,经济专业人员各级别职称分别与事业单位专业技术岗位等级相对应。正高级对应专业技术岗位一至四级,副高级对应专业技术岗位五至七级,中级对应专业技术岗位八至十级,初级对应专业技术岗位十一至十三级。因此、考取了经济师证书可以提高自身的升职空间,为晋升高一级岗位做好准备。 09 无门槛考中级会计师 取得经济、统计、审计专业技术中级资格,并具备基本条件的人员,可报名参加中级会计资格考试。 10 免考银行资格考试 银行业初级职业资格考试免试条件之一:通过全国统一考试取得经济专业技术资格考试初级资格(金融专业)证书的。 银行业中级职业资格考试免试条件之一:通过全国统一考试取得经济专业技术资格考试中级资格(金融专业)证书。
更多报考信息欢迎了解咨询
左老师:19828394191

