2023上海经济师报考:经济师报考详细指南
- 作者:职英学校左老师
- 时间:2023-06-05 11:27
- 浏览:
一、经济师考试是什么?
经济师是我国职称之一,经济师职称可以分为初级经济师、中级经济师、高级经济师三个等级。经济师考试也称经济专业技术资格考试,是以考代评的职称考试,初、中级经济师每年7-8月报名,10月底11月初考试,高级经济师每年3-4月报名,6月考试。初、中级经济师考试形式为机考,考试科目为《经济基础知识》和《专业知识与实务》考两科前者是公共科,后者有十个专业,选一个专业报考。考试时长1.5小时。题型都是选择题。
二、经济师证书有什么用?
(1)评职称
经济师比较多的用途也就是这一点,而且中级经济师是以考代评的形式的,不过这一点主要针对国企和事业单位而言的,但现在也有一些私企也认可这个证书。
(2)积分落户
相信很多小伙伴在上海、广州、深圳等大城市打拼就是想要在那里有个立足之地,但是对于这些地方办户口的难度懂得都懂,经济师这个证可以做到积分落户,下面是我简单整理的几个城市的相关政策,具体情况小伙伴们可以自己去了解一下;
(其他地区也有相应的积分政策,想了解的可以私我)
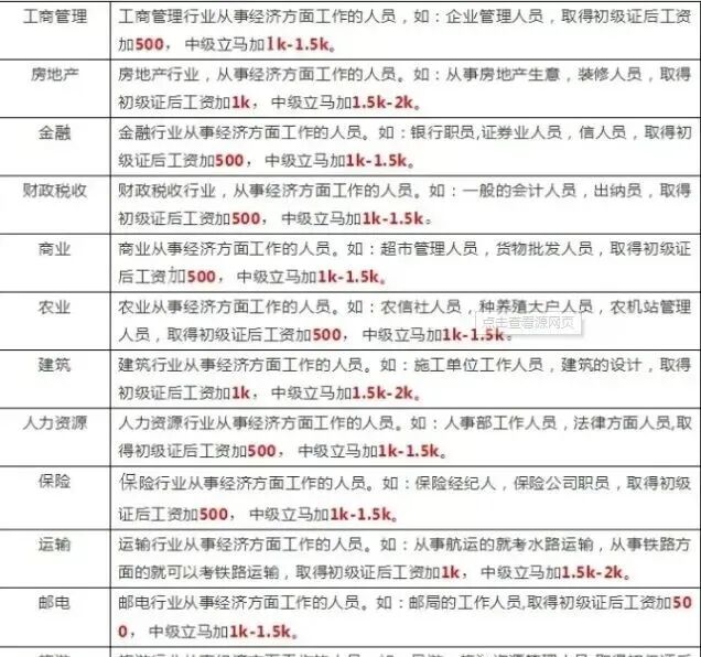
(3)升职加薪
话不多说,上图↓:
这一点就不用多说了,具体有多少钱,自己去问问公司,毕竟每个公司条件和标准都不一样。
(4)免考初级或中级银行从业资格证
《银行业法律法规与综合能力》科目免考:
1.2013年12月31日前,已经评聘助理经济师(金融专业)职务的;
2.通过全国统一考试取得经济专业技术资格考试初级资格(金融专业)证书的;
免试条件:符合报名条件,并具备下列一项条件的人员,可免试《银行业法律法规与综合能力》科目,只参加《银行业专业实务》科目相应专业类别的考试,考试合格后可取得银行业中级资格证书。
1. 通过全国统一考试取得经济专业技术资格中级资格(金融专业)证书;
2.2013年12月31日前,按照中国银行业协会《中国银行业从业人员资格认证制度暂行规定》的要求,通过考试取得《中国银行业从业人员资格认证证书》,累计从事相关工作满10年;
注:《中国银行业从业人员资格认证证书》特指2013年之前(含)考试合格并取得原中国银行业从业人员资格认证证书的,2014年之后颁发的初级《银行业专业人员职业资格证书》不在免考范畴之内。
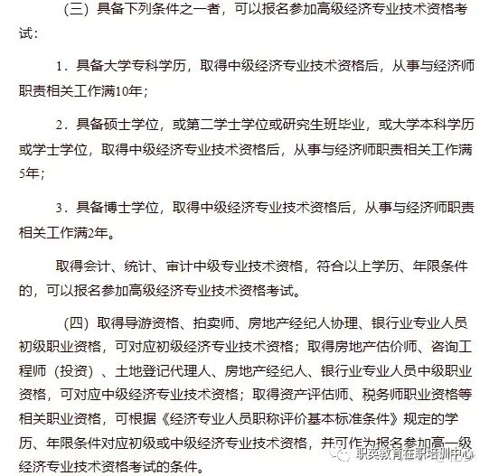
(5)考高级经济师的前提
高级经济师报考条件:考中级经济师证书后,大专10年;本科/硕士满5年;博士满2年。(取得会计、统计、审计中级专业技术资格,符合以上学历、年限条件的,可以报名参加高级经济专业技术资格考试)
(6)抵扣税
根据《个人所得税专项附加扣除暂行办法》最新政策,自2019年1月1日起个人所得税增加附加扣除项,考取经济师证书的朋友同样也可以享受此福利!经济师申报时可以选择继续教育下“职业资格继续教育”进行申报扣税,按3600元/年(年度汇算清缴)扣除。
(7)税后收入
约2w一年,但是需要注意的事项有:1、多证合一,持证人拥有多本证书者,需挂于同-单位,若除了欲挂到外单位的证书外还有其它证书挂在别处,需将以往注册的证书办理注销或退工后方可挂。2、挂证不挂章,一般而言,持证人(尤其是全国注册证书)只愿挂证,不愿挂章,证章由持证人保管。3、不参与投标,一般证书仅用于企业升级资质或保级,不用于招投标或挂项目,不参与审图等工作,如确实需要,则费用另算。4、费用全报销,异地挂者,所产生的差旅费、住宿费、误工费等由用证单位全额报销。5、社保另算,除证书挂费用外,根据当地人事部门门政策,企业有可能需要为持证人缴纳社保等费用,此费用不计在证书挂费之内。6、见证付款,持证人与用证单位达成意向约见后,一般而言,用证单位见到证书原件后须支付订金给持证人,建委验收后支付费用(一般为一年的)的剩余款项。
三、报名条件
初级经济师报名条件:
中级经济师报名条件:
高级经济师报名条件:
注意:
1、只有高中(高中、中专、职高、技校)学历的考生需要取得初级经济师证书,即不能跨级报考;
2、第二学士指已修完一个专业学位,再修一个专业学位;双学位是指同时修完两个学士学位。
3、什么是相关工作?a、从事的是经济类相关的工作。b、所从事的具体行业与中级经济师考试设置的10个专业之一有一定的关联性。部分专业相对比较宽泛,界定并不严格,如工商、金融等,所以实际上并不一定要求必须从事相关行业(专业),只要公司、单位与经济大致有关都可以报考。
4、工作年限计算:全日制学历:从毕业后开始计算,到当年的12月31日截止(2022年12月31日),非全日制学历:非全日制国家承认学历(如自考、成考、函授等)工作年限可以累积计算,即从开始工作起算。
四、经济师怎么报名?
采取网上报名的形式:中国人事考试网http://www.cpta.com.cn/ 采取告知承诺制报名:不需要提供证明材料(如公司盖章),网上核验;不采取告知承诺制或者不符合告知承诺制的需要提供相关材料。报名流程为:
五、考试内容介绍:以中级经济师(经济基础知识、专业(工商、人力、金融))为例:
《经济基础知识》:六部分内容:经济学基础、财政、货币与金融、统计、会计、法律、
《工商管理》:企业战略与经营决策、公司法人治理结构、市场营销与品牌管理、生产管理与控制、物流管理、技术创新管理、人力资源规划与薪酬管理、企业投融资决策及重组、电子商务、国际商务运营
《人力资源管理》:组织行为学、人力资源管理、劳动力市场、劳动与社会保险政策。
《金融》:金融市场与金融工具、利率与金融资产定价、金融中介与金融制度、商业银行经营与管理、投资银行与证券投资基金、信托与租赁、金融工程与金融风险、货币供求及平衡、中央银行与金融监管、国际金融及管理;
六、专业怎么选择?
想考经济师,选好专业确实很重要,但是在选专业时,不能听别人说怎么样就是怎么样,你要根据自己的实际情况来选择哦。
A:单位需求:有些单位对于评职称、升职加薪,考的经济师专业有限制,那就需要你根据自己公司单位来考虑报考专业了;
B:自己所学专业:选择自己学过的、与工作相关的专业,可以节省你的复习时间,提升复习效率,让你更容易通过考试;
C:个人兴趣:先浏览十大专业的教材目录,或者了解一下这个专业是干嘛的,然后根据自己的兴趣爱好和知识储备,来选择专业,这样会提升你备考的积极性;
D:参考通过率:从历年的考试情况来看,考试通过率、考试人数最多的是 工商、人资、金融。
如果你是0基础的考生,从事的工作和经济不相关,建议在工商、人资选一个报考。以下是十大专业适合人群和考试特点对比:
七、如何备考?
备考三要素:教材、真题、笔记本。
在选好专业后,先看两本书的目录,对比一下,看自己哪一科备考难度大,再制定一个备考计划,备考难度大的就多花点时间,每天做什么,学哪些,做哪些题,都规划好,认真执行计划。
备考以教材为主,因为经济师考试越来越细,会考教材里面很细的知识点,所以要熟悉教材,知识点学完再做针对性的题目练习,做错了就整理好错题。等整本书复习完,再刷真题,最好是近五年的,一定珍惜真题,有时间就限时刷,最后整理一下哪些是常考的,哪些自己易错。考前一到两周,看自己的错题,再刷几套 模拟题,最后记一记重难点、易考点就行。
其次,考前1周调整自己的作息,保持良好的心态很重要,很多人考试出来82、83分,就是心态出问题失误了,很可惜。
更多报考信息欢迎了解咨询
左老师:19828394191
上一篇:2023年遂宁经济师考试报考指南
下一篇:2023中级经济师哪个专业最好考

