异地报考经济师会有什么影响吗
- 作者:职英学校左老师
- 时间:2023-06-09 11:52
- 浏览:
2023年初中级经济师考试将于11月11-12日进行,考试大纲也在4月底就已经发布。
虽然目前各地区报考文件暂未公布,距离考试报名也还有一段时间,但已经有很多考生迫不及待想要了解报名的注意事项了。
其中有一个问题是历年考生经常问到的:初中级经济师考试可否异地报考?
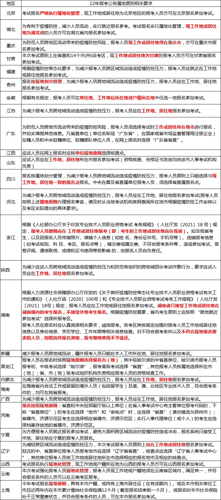
老师帮大家整理了22年的相关通知文件,我们可以进行参考!
01 官方解答 根据中国人事考试网的考生问答栏目可以看到:报考人员原则上应在工作地或居住地报名参加考试! 也就是说,报名初中级经济师考试,除了要满足学历、工作年限的要求外,还需要遵循“属地化管理"原则。 什么是属地原则? 考生需要根据当地报名条件要求,按户籍所在地、工作地、居住地等选择考区进行报名,报名之后系统会根据你所选择的考点以就近方式为你安排考场进行考试。
工作所在地或居住地如何判定? 在各地的报考通知中,关于考试属地化原则的说法有些区别,很多考生分不清工作地、居住地、户籍地等等,通常来说: 工作地是指考生工作所在岗位的具体地理位置,一般也是劳动合同履行地。
居住地是指考生已经连续居住一定期限(一般是一年以上)的地方,具体标准以当地人事考试机构的要求为准。
户籍地是指考生家庭户口簿上登记的户口所在地。 所以老师建议考生在选择考区的时候,一定要在工作地或者常住地进行报考,以免到时候因为政策原因出现无法报名成功或成绩作废等情况。 尤其要注意:每个地区关于属地原则相关的规定各不相同,考生务必以当地人事考试中心发布的通知为准。 02 22年各地区通知要求 我们以22年各地区的经济师报考文件为例,老师为大家整理了相关要求。(22年报考条件特殊,仅供参考哦~) 通过以上地区报考公告中涉及到属地原则的要求来看: 我们可以明确,经济师考试报名愈发严格,大部分地区采取属地报考原则,根据户籍或居住地进行报考,而社保缴纳记录能协助报考中心工作人员进行资格审核,因此报考时务必按照真实情况如实填写相关信息。 03 有特殊情况可以异地报考吗? 如单位外派的情况,考生的社保关系在公司总部,因为外派现在在分公司工作,如果社保缴纳单位仅相差“分公司”三个字,一般情况考生是可以顺利在分公司报考的。但由于各地的审核条件各不相同,建议考生联系报考当地人事考试中心确认后再进行报考。
综上所述, 大部分地区在报考时会有属地原则的要求,建议报考时务必关注当地人事考试中心网站发布的相关考务文件。
更多报考信息欢迎了解咨询
左老师:19828394191
上一篇:2023中级经济师考试详细介绍
下一篇:经济师有哪几种类型,如何报考

